從今年6月歐盟宣布擬對中國產電動汽車加征關稅措施以來,每一個節點都會激起輿情熱點。
7月4日,臨時反補貼稅開始加征,稅率從17.4%至37.6%不等。但“臨時”轉正需要經過歐盟成員國的投票,如果有代表至少65%歐盟人口的15個國家投票反對,關稅將無法在今年11月正式實施。本月15日,進行了首輪咨詢性投票,據路透社報道,法國、意大利和西班牙等12個歐盟成員國表示支持,4個歐盟成員國反對,德國、芬蘭和瑞典等11國投出棄權票。
雖然離關稅正式實施還存在著一定變數,但根據上述投票結果,強烈反對的票數很少,加上棄權票也才15票,且德國這樣被認為是開征關稅后負面影響最大的國家,在國內車廠反對浪潮一片的情況下,也以“與歐盟保持團結的精神”為由投出一張棄權票(筆者身邊有接觸不同德企的朋友,對朔爾茨和本屆德國政府的態度,倒是都頗有點南宋時人論秦檜的感覺)。
7月18日和19日,歐委會應中國機電產品進出口商會和上汽集團要求,分別舉辦了聽證會,目前歐委會還沒有反饋進一步結果。按照歐盟反補貼調查的時間安排,該調查自18日后從臨時階段轉入確認階段,11月2日歐盟將最終決定是否實施正式關稅[1]。因此,我們依然要做好關稅將正式開征的準備。
本文將從歐盟在相關領域貿易保護措施的沿革、實質、中歐市場利益關系、歐盟動機展開分析,由此辨析我們可能采用的應對手段,并且對當前同類事件以及我們應該持有的態度,展開相關論述。
一、貿易保護早已有之,并且一直層層加碼
首先,歐盟本次對中國產汽車的關稅加征,可以說是“蓄謀已久”,早在去年9月,歐盟便對華發起了針對中國電動汽車的反補貼調查。在沒有任何企業進行相關申訴的情況下,歐委會以一己之力啟動了關稅加征程序,開啟了這場沒有原告的裁判。
而這次關稅加征只是近年來歐美國家針對中國新能源汽車產業一系列小動作里的最新一起。近年來針對原材料、零部件、碳排量甚至電池回收率,它們已經制定了一系列讓人眼花繚亂的管控規則,甚至讓人聯想到國際乒聯對乒乓賽制的數十年改革,而強度還遠甚之。
歐美近年來對中國新能源汽車產業鏈進口的若干限制政策摘要。霞光智庫&和君《中國新能源汽車出海十大趨勢洞察報告》,2024-5
除此之外,部分歐盟成員國還會“獨走”,自己加碼,甚至禍及在華生產的外資品牌。以法國為例,2024年1月起,法國將電動汽車補貼與碳排放核算掛鉤,并單方面為中國制造的電動汽車設定過高的碳排放指數,疊加交通運輸環節所涉及的碳排放,導致法國市場最受歡迎的3款電動汽車:達契亞Spring、特斯拉Model 3和MG 4失去補貼資格,而這3款電動汽車均在中國制造并出口到法國。
二、汽車補貼賊喊捉賊,反而暴露西方積弊
上文中已經出現了“補貼”一詞。與某些輿論試圖向我們“啟蒙”的內容不同,西方國家向來毫不諱言他們對產業的扶持,甚至將政府支持列為了新能源汽車行業得以成功的四大支柱之一[2]。由此帶來了一個非常諷刺的現象,就是歐美國家往往以“反補貼”為名對中國掀起調查,但反而暴露了它們自己在產業政策上的低效浪費與倒打一耙。
據推算,到2022年對新能源汽車推廣應用的補助資金結束時,中國對新能源汽車的補貼累計約1,500億元人民幣[3]。在13年的補貼期內,約2/3的補貼發放都集中在2017-2020年[2],此后便是急速退坡[3]。
此外,對于補貼的車型標準更是實時更新,有時甚至縮短在季度以內。筆者曾在那段時間參與新能源汽車項目,親身經歷了國補地補退坡與補貼標準的大調,對國家“養魚政策”的心路歷程也從將信將疑直到五體投地。這始終是筆者對國家頂層設計充滿信心的源泉之一。
反觀歐美,早在2017年以前,美國聯邦政府為推進充電式混合動力汽車計劃,僅在動力電池、關鍵零部件的研發和生產上就斥資140億美元[4]。近期拜登簽署的《2022年通脹削減法案》,又要追加數十億美元資金用于電動汽車的推廣和電池工廠的建立。
美國對新能源汽車的補貼其實不晚于中國,稅收補貼自2009年以來就一直存在。但補貼車型居然長期更新滯后,直到2022年法案生效時才有所調整,此時根據美國汽車創新聯盟統計,已有70%的車型不符合條件[5]。
就在中國新能源汽車補貼開始持續退坡的2020年,歐盟主要國家卻大幅調高了對新能源汽車領域的補貼,法國2020年車輛補貼預算從2019年的2.6億歐元攀升至4億歐元,還不含購車用車等配套補貼。德國在2019年將新能源車補貼上限直接提高了50%。歐盟為新能源汽車配套設施所計劃的投資資金,單項就能達到400-600億歐元[6]。
早在2020年9月,針對美國在2018年對于中國的新增關稅,世貿組織就曾做出裁決,認為美方對包括“中方補貼”在內的一系列舉證并不符合事實,違反貿易規則。對比上述舉證,我們大概能明白如今歐盟為何索性自己開征關稅了。
網上有句笑話“列強竟是我大清”,歐美以“反補貼”為名對中國電動汽車的指控,為此又增添了濃墨重彩的例證。當前西方國家的效率低下、鋪張浪費、腐化僵硬與如今的無能狂怒,在此得到了淋漓盡致的展現。這背后不僅是產業方向已經開始趨于落后,而且暴露了它們在社會治理和制度糾錯方面的機制性弊病,相關問題已經桎梏了它們當前的發展,還將持續困擾它們的未來,斷然不是能以簡單的關稅加征就讓產業回春的。
義務教育階段就系統學習過唯物史觀的我們自然清楚,當歷史進程發展到對全世界最大的產業提供方閉關鎖國之后,接下來會發生什么。這是我們在討論這個問題前,首先可以保有、也應當保有的自信。
海外主要國家新能源投資規模對比
摘自思略特的分析報告,可以看出美歐對新能源產業的巨大投入。頗有意思的是,該圖配文寫的是“而新能源作為各國落實雙碳目標的主要手段,也需要國家、區域及地方政府資金的補貼引導。我們預計未來數年針對新能源、新技術和新業態發展的政府投資和補貼仍將持續。”普華永道思略特《“滿川風雨看潮生”》,2023-6
三、歐盟市場規模巨大,中歐利益羈絆頗深
據乘聯會數據顯示,2023年中國汽車出口總量達到522萬輛,其中乘用車占比85%,為442.7萬輛。而新能源乘用車出口達到173萬輛,占比33%。在新能源車的出口中,絕大多數份額來自歐洲和亞洲,占比分別為42%和41%。在這其中,出口至歐盟國家的新能源汽車約占總量的三成[7]。由此可見歐盟市場對中國新能源汽車出口的重要性。
歐盟自身的環保政策,也本為新能源汽車的推廣創造了良好條件。去年6月,歐盟決議到2035年全境停售燃油汽車,同時出臺大規模補貼、稅收及路權優惠等措施來刺激新能源車消費。
而且,目前的中國出口對于歐盟同樣是有利的。據歐洲運輸與環境聯合會(T&E)3月發布的報告稱,中國產的新能源汽車占據了2023年歐盟銷售總量的19.5%,其中中國本土品牌的占有率只有7.9%,剩下的近11.6%是由包括特斯拉、寶馬、雷諾等歐美車企貢獻的。某種程度上說,在當前時點加征關稅,對歐盟國家不啻于“殺敵八百、自損一千”。
此外,從歐盟擬加征關稅的比例來看,也頗耐人尋味。對于當前設定的稅率,業內反饋還相對平靜。中國乘用車聯席會秘書長崔東樹說表示,歐盟的暫定關稅基本在其預期之內,對大多數中國企業不會有太大影響,中國電動汽車出口企業未來在歐洲仍有巨大的發展潛力。
彭博社引述海關數據顯示,從比亞迪小型車海豚到上汽MG名爵MG4,中國電動車在歐洲的平均售價是國內的兩倍。即便如此,瑞銀集團研究認為,中國汽車制造商生產的汽車相較于其他國家的電動汽車,仍有約30%的價格優勢。來自美國的咨詢公司榮鼎集團更在其研究報告中放言,歐洲應將其關稅設定至45%至55%。
雖然這些數據極為聳動,一看便知來者不善[8],但也確實給出了一定的量化信息。諸如比亞迪這樣的公司,目前同款車型在歐盟所得銷售利潤可達到國內市場的數倍乃至十余倍,因此即使加征30%的稅率,仍有實力在歐盟市場獲取份額[9]。
因此,歐盟的關稅加征與美國這種普加100%以上是有區別的,不是徹底關門,而是要削減咱們的份額,收窄中國車企利潤的空間。德國基爾世界經濟研究所對此的測算是,約20%的關稅就將使中國電動車在歐洲的份額縮水1/4,按2023年出口水平,約削減12.5-13萬輛,貿易份額收窄40億美元。
然而,連外國主流機構都認為,這種加征關稅的行為,歐盟對中國的風險敞口更大。根據美國摩根士丹利銀行(Morgan Stanley)測算,歐洲上市公司約有8%的收入來自中國,且由于歐洲是貿易密集型經濟體,因此對中國的敏感度更高??鐕驹谥袊耐顿Y占歐洲GDP的2%,而美國僅占1%。國際貨幣基金組織4月份的一項研究發現,如果西方和中國之間在投資上互設壁壘,歐洲的國民生產總值將下降2%,是美國所受打擊的兩倍多[10]。
2024年1月至5月期間,歐洲市場占中國純電動汽車總出口份額的月平均比例約為49%,跟去年同期相比,月平均下降幅度雖接近16%。但與此同時,2024年1-5月中國純電動汽車總出口額仍然同比增長了約6.48%,這主要由來自南美洲和亞洲的出口增長。
比亞迪汽車正在港口裝載,等待出口。網絡圖片
因此,可以先明確一點,歐盟政客這回是冒著巨大的經濟風險來和中國開展這場貿易戰的,歐盟內部包括產業人士在內的一部分有識之士已經開始抗議。也許正因如此,限制了歐盟政客如美國那般“放飛自我”。這也是后續應對我們可以利用的支點。
四、多種動機連環交織,個中利益錯綜復雜
在分析應對之策前,我們還需要探討一個問題:歐盟此番加征關稅,在限制中國市場份額的導向下,又可以拆分出哪些具體動機?
首先,從政治層面上,按照歐委會的一貫做派,很難說不是受到了美國的慫恿,雙方關稅加征遙相呼應,且都以“反補貼”、“促公平”為大旗。此外,隨著歐洲諸國治理失能,多國政府的執政遭遇危機,也急需轉移內部矛盾,塑造“捍衛本國產業”的形象。
其次,歐委會選擇在此時發難,應該是進行了相應的精算。對比中國手機制造廠商的全球化歷程,大致在國內產品的全球市場占有率達到15%左右,會出現市場份額的擴張拐點。歐委會最初做出保護主義表態,與中國汽車市占率突破15%的時間大致重合,遏制中國產業之心昭然若揭。
中國手機及汽車品牌發展軌跡對比。羅蘭貝格《中國車企出海白皮書》,2022-12
第三,歐委會調查程序的安排,似乎也暴露了它們窺探商業機密的陰暗心理。
6月20日,商務部發言人何亞東在答記者問時表示,“據企業反映,歐委會在對中國新能源汽車反補貼調查中,索取中國新能源汽車及電池企業生產經營、發展規劃、技術工藝、產品配方等方面的大量信息,比如要求中國企業詳細提供電池成分和配方,還要求企業提供新能源汽車生產成本、所有新能源汽車零部件和原材料逐筆采購信息、銷售渠道和定價方式、在歐客戶信息、供應鏈布局信息等”。
歐委會收集的信息類型、規模和數量達到了前所未有的水平,很多涉及商業敏感信息和企業核心秘密,遠遠超出了反補貼調查的需要。
此外,便是以關稅為籌碼,加速中資企業赴歐投產。頗具黑色幽默的是,在本次加征關稅中頗為活躍的法國、西班牙等國,也是對中國車企及其配套企業投資引進的積極分子。
以法國為例,該國正在積極爭取中國電池企業投資,在今年5月習近平主席訪法時,寧德時代、遠景科技、億緯鋰能董事長均應邀出席相關活動。結合法國對中國產新能源汽車的一系列不友好行為,以關稅為籌碼換取中企投資之心昭然若揭。而我們的應對同樣也可見尺度與風度,對于合理的投資抱積極態度,但同時開始準備啟動在關稅上的報復措施。
五、反制手段漸趨豐富,模式格局長遠可期
針對歐盟與美國掀起的一系列貿易保護浪潮,首先需要承認,對我們必然會產生壓力,不會有兵不血刃的勝利。但是我們的產業基礎和宏觀戰略,一定能奠定最終的勝局。
這是一場長期的作戰,但我們完全不必被那些“都在加征關稅”的大新聞所干擾。這場經濟持久戰,我們有著比《論持久戰》那個年代豐沛得多的系統資源,我們的工具箱甚至會是全球功能最完整、動力最強大的。
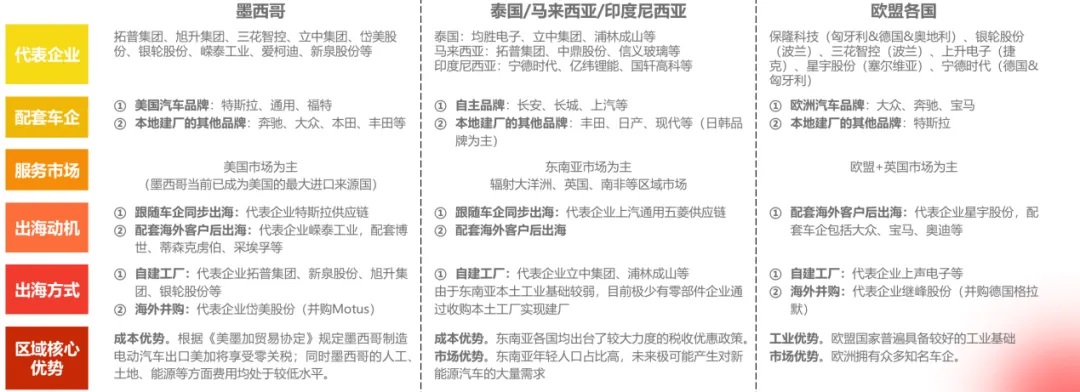
在最基礎的企業應對層面,除了上文已經提及的較厚的利潤區間,更為重要的是當前中國新能源汽車品牌已經實現了全球布局。不僅是整車廠已經初具“日不落”雛形,配套零部件也同步出海,我們已經具備并不斷強化在海外鋪設完整新能源汽車產業鏈的能力。
如果歐盟要步美國后塵,那正如筆者上一篇專欄標題說的那樣“想要徹底封堵中國,除非屏蔽全球”。
中國汽車自主品牌海外建廠現狀霞光智庫&和君《中國新能源汽車出海十大趨勢洞察報告》,2024-5
此外,即使是在歐洲市場,多家中國新能源汽車品牌已官宣、或正在計劃在歐洲開設工廠,以規避關稅風險。比亞迪2023年底宣布將在匈牙利建一家能源汽車生產基地。















